Canis edwardii
Temporal range:
Scientific classification Edit this classification
Domain: Eukaryota
Kingdom: Animalia
Phylum: Chordata
Class: Mammalia
Order: Carnivora
Family: Canidae
Genus: Canis
Species:
C. edwardii
Binomial name
Canis edwardii
Gazin, 1942[1]
Synonyms

Canis edwardii, also known as Edward's wolf,[2] is an extinct species of wolf in the genus Canis which was endemic to North America three million years ago from the Late Blancan stage of the Pliocene epoch and was extinct by the end of the Irvingtonian stage of the Pleistocene epoch.[3]:p4

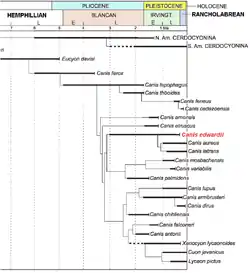
Timeline of Canis edwardii in red

Taxonomy

Canis edwardii was named by Gazin in 1942.[1]

Xiaoming Wang and Richard H. Tedford proposed that the genus Canis was the descendant of the coyote-like Eucyon davisi and its remains first appeared in the Miocene (6 Mya) in the Southwestern USA and Mexico. By the Pliocene (5 Mya), the larger Canis lepophagus appeared in the same region, and by the Early Pleistocene (1 Mya) Canis latrans (the coyote) was in existence. They proposed that the progression from Eucyon davisi to C. lepophagus to the coyote was linear evolution.[4]:p58 Additionally, C. edwardii, C. latrans, and C. aureus thought to have formed a small clade together and because C. edwardii appeared earliest, spanning the mid-Blancan (late Pliocene) to the close of the Irvingtonian (late Pleistocene) it is proposed as the ancestor.[3]:p175,180

Canis priscolatrans

Late Pliocene-Early Pleistocene in North America.[5] The first definite wolf appeared in the Late Blancan/Early Irvingtonian,[6]:p240[5][7] and named C. priscolatrans that was either very close to[8][9] or a synonym for Canis edwardii.[6]:p241[5]:82[10][11] It resembled C. rufus in cranial size and proportions but to more complex dentition.[6]:p241 However, there are no fossils of C. rufus until the Late Rancholabrean.[6]:p242

Björn Kurtén was uncertain if C. priscolatrans derived from C. lepophagus and C. arnensis,[9] but believed that C. priscolatrans was a population of large coyotes that were ancestral to Rancholabrean and recent C. latrans. He noted that C. arnensis of Europe showed striking similarities to C. priscolatrans, and they could represent what once was a holarctic population of coyotes.[8]:p27 R. M. Nowak disagreed, and believed that C. priscolatrans was a counterpart to the European C. etruscus.[5] Kurtén later proposed that both C. priscolatrans and C. etruscus were part of a group which led to C. lupus, but was not sure if they evolved separately from C. lepophagus or a possible common ancestor that was derived from C. lepophagus.[9]

The remains of the larger coyote-like C. edwardii have been found in the later Pliocene in the Southwestern USA along with C. lepophagus, which indicates a descent.[4]:p60 Tedford recognised C. edwardii[12] and found that the craniodental morphology of C. priscolatrans fell inside that of C. edwardii such that the species name C. priscolatrans was doubtful (nomen dubium).[3]:p131

In 2021, researchers sequenced the nuclear DNA (from the cell nucleus) of the dire wolf. The sequences indicate the dire wolf to be a highly divergent lineage which last shared a most recent common ancestor with the wolf-like canines 5.7 million years ago, with morphological similarities with the grey wolf being convergent evolution. The study's findings are consistent with the previously proposed taxonomic classification of the dire wolf as genus Aenocyon. The study proposes an early origin of the dire wolf lineage in the Americas, and that this geographic isolation allowed them to develop a degree of reproductive isolation since their divergence 5.7 million years ago. Coyotes, dholes, gray wolves, and the extinct Xenocyon evolved in Eurasia and expanded into North America relatively recently during the Late Pleistocene, therefore there was no admixture with the dire wolf. The long-term isolation of the dire wolf lineage implies that other American fossil taxa, including C. armbrusteri and C. edwardii, may also belong to the dire wolf's lineage.[13]

Description

C. edwardii was larger than C. latrans and differs in skull and some tooth proportions.[3]:p129 , under this idea C. edwardii was a modest sized canid. A study of isotopes showed C. edwardii had a dietary overlap with the saber toothed cat Smilodon gracilis, the large size of Smilodon gracilis and its similar sized prey implied C. edwardii might have hunted in packs due to the size of the prey included in the study.[14]

References

  1. 1 2 Gazin, C.L. 1942. The late Cenozoic vertebrate faunas from the San Pedro Valley, Ariz. Archived 2023-04-23 at the Wayback Machine Proceedings of the United States National Museum 92: 475–518.
  2. "Canis". www.utep.edu. Archived from the original on 2022-01-02. Retrieved 2021-03-13.
  3. 1 2 3 4 Tedford, Richard; Wang, Xiaoming; Taylor, Beryl E. (2009). "Phylogenetic systematics of the North American fossil Caninae (Carnivora: Canidae)" (PDF). Bulletin of the American Museum of Natural History. 325: 1–218. doi:10.1206/574.1. hdl:2246/5999. S2CID 83594819. Archived (PDF) from the original on 2017-05-25. Retrieved 2016-06-19.
  4. 1 2 Wang, Xiaoming; Tedford, Richard H.; Dogs: Their Fossil Relatives and Evolutionary History. New York: Columbia University Press, 2008.
  5. 1 2 3 4 R. M. Nowak. 1979. North American Quaternary Canis. Monograph of the Museum of Natural History, University of Kansas 6:1-154 LINK: Archived 2017-07-02 at the Wayback Machine
  6. 1 2 3 4 R.M. Nowak (2003). "Chapter 9 - Wolf evolution and taxonomy". In Mech, L. David; Boitani, Luigi (eds.). Wolves: Behaviour, Ecology and Conservation. University of Chicago Press. pp. 239–258. ISBN 0-226-51696-2.
  7. Tedford, R.H. & Qiu, Z.-X., 1996 - A new canid genus from the Pliocene of Yushe, Shanxi Province - Vertebrata PalAsiatica 34 (1): 27-40
  8. 1 2 Kurten, B (1974) A History of Coyote-Like Dogs (Canidae, Mamalia). Acta. Zoo. Fennica 140:1-38. 1974.
  9. 1 2 3 B. Kurten and E. Anderson. 1980. Pleistocene mammals of North America. New York: Columbia University Press. pp1-442
  10. Anderson, E. 1996. A preliminary report on the Carnivora of Porcupine Cave, Park County, Colorado. In Palaeoecology and palaeoenvironments of late Cenozoic mammals: Tributes to the career of C. S. (Rufus) Churcher, ed. K. M. Stewart and K. L. Seymour. Toronto: University of Toronto Press, pp. 259–282
  11. Albright, L. B., III. 2000. Biostratigraphy and Vertebrate Paleontology of the San Timoteo Badlands, Southern California. University of California Publications in Geological Sciences 144:1–121
  12. "Fossilworks website Canis edwardii". Archived from the original on 2021-12-12. Retrieved 2021-12-17.
  13. Perri, Angela R.; Mitchell, Kieren J.; Mouton, Alice; Álvarez-Carretero, Sandra; Hulme-Beaman, Ardern; Haile, James; Jamieson, Alexandra; Meachen, Julie; Lin, Audrey T.; Schubert, Blaine W.; Ameen, Carly; Antipina, Ekaterina E.; Bover, Pere; Brace, Selina; Carmagnini, Alberto (2021-03-04). "Dire wolves were the last of an ancient New World canid lineage". Nature. 591 (7848): 87–91. Bibcode:2021Natur.591...87P. doi:10.1038/s41586-020-03082-x. ISSN 0028-0836. PMID 33442059. S2CID 231604957. Archived from the original on 2023-03-25. Retrieved 2023-04-03.
  14. Feranec, Robert S.; De Santis, Larisa (July 2014). "Understanding specifics in generalist diets of carnivorans by analyzing stable carbon isotope values in Pleistocene mammals of Florida". Paleobiology. 40 (3): 477–493. Bibcode:2014Pbio...40..477F. doi:10.1666/13055. S2CID 85759838. Archived from the original on 2022-09-06. Retrieved 2022-09-06.
This article is issued from Wikipedia. The text is licensed under Creative Commons - Attribution - Sharealike. Additional terms may apply for the media files.